02

Artstrictly

ArtStrictly

problem statement

The primary problem addressed is the dilution and fragmentation of quality art engagement across general social media platforms. These sites fail to provide robust tools, proper attribution, and a focused community needed by serious artists and enthusiasts, leading to content being overlooked and genuine artistic discourse being buried by viral trends and non-art content.

Solution Given

ArtStrictly is a user-centered design project for a dedicated social media platform, solving the problem of diluted art content and superficial engagement on general sites. The final solution focuses on high-quality display, specialized discovery tools, and constructive critique to foster a professional and focused community for artists and enthusiasts.

Storyboards

The project’s Research and Ideation phases were rapid and user-driven. We analyzed competitors and user reviews to precisely define user needs. Solutions were visualized through storyboarding and solution sketching (wireframing) to quickly map out critical journeys and features. This approach ensured that every design choice was grounded in empathy and directly addressed the problem of fragmented and diluted art engagement.

Competitor Analysis

Solution Sketching

User Reviews Analysis

Prototype and Validate

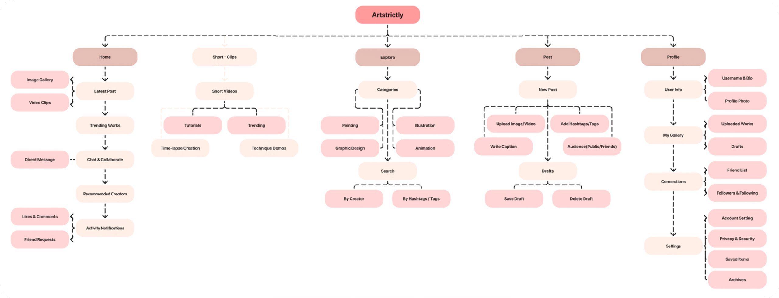
Information Architecture

(IA) is how I organized ArtStrictly's content and navigation. I mapped out the hierarchy of features (like the feed, profile, and search) to ensure users could find art and tools intuitively. This step prevented confusion and created a clear, logical structure for the entire platform.

Wireframing

Wireframing quickly translated abstract ideas into the tangible structure of the ArtStrictly platform. We created low-fidelity visual guides for key screens, focusing solely on content hierarchy, placement of tools, and primary user flow. This rapid visual mapping allowed us to test the foundation of the interface early, ensuring every core feature was logically placed before investing time in visual design.

User Reviews Analysis

The User Testing phase was critical for validating our prototype. I conducted moderated sessions with target users (artists and enthusiasts), assigning them core tasks like "uploading a piece of art" or "finding a specific style using filters." I followed a think-aloud protocol to capture their immediate thoughts and frustrations. This process obtained clear, actionable feedback on usability bottlenecks, confusing navigation, and unexpected needs (e.g., more robust copyright assurance), allowing us to iterate and refine the design before final implementation.

Scroll to Top